******PA视讯(国际)官方网站-PlayAce AG旗舰
\
PA视讯官网

学校六项成果获得2018年度重庆市科学技术奖励

作者:科技处 复审:科技处 发布时间:2019-10-18 点击数量:

10月17日,重庆市隆重举行2018年度科学技术奖励大会。中央政治局委员、市委书记陈敏尔,市长唐良智等市领导出席大会并为获奖代表颁奖,我校获奖成果完成人员参加表彰大会。

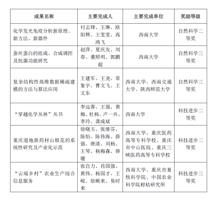
此次奖励大会共有152项成果获重庆市科学技术奖励。我校获得自然科学奖二等奖1项,科技进步奖二等奖2项,自然科学奖三等奖2项,科技进步奖三等奖1项。获奖学院(实验室)包括药学院 中医药学院、化学化工学院、家蚕国家重点实验室、计算机与信息科学学院、人工智能学院,其中药学院中医药学院获得两项二等奖。

              附获奖名单: